440 - K-th Smallest in Lexicographical Order
정보
- 문제 보기: 440 - K-th Smallest in Lexicographical Order
- 소요 시간: 23분 13초
- 풀이 언어:
java - 체감 난이도: 3️⃣~4️⃣ (3.7)
- 리뷰 횟수: ✅
풀이 키워드
스포주의
수학 트라이
풀이 코드
정보
- 메모리: 40430 KB
- 시간: 0 ms
class Solution {
int n;
public int calc(long s, long e) { // [s, e)
int cnt = 0;
while (s <= n) { // should include n
cnt += Math.min(n+1, e) - s; // ex. 100 ~ 105 is 106 - 100
s *= 10; // child prefix
e *= 10; // child prefix
}
return cnt;
}
public int findKthNumber(int n, int k) {
this.n = n;
int cur = 1;
k -= 1;
while (k > 0) {
// count numbers between two prefixes (ex. 1 ~ 2)
int cnt = calc(cur, cur+1);
if (cnt > k) {
k -= 1; // current
cur *= 10; // move to child prefix
}
else {
k -= cnt; // skip all children
cur += 1; // move to sibling prefix
}
}
return cur;
}
}
풀이 해설
발상 몰빵형 문제이다. 직접 트라이를 구현해야 하는 것은 아니지만
트라이의 컨셉을 생각해볼 줄 알아야 한다.
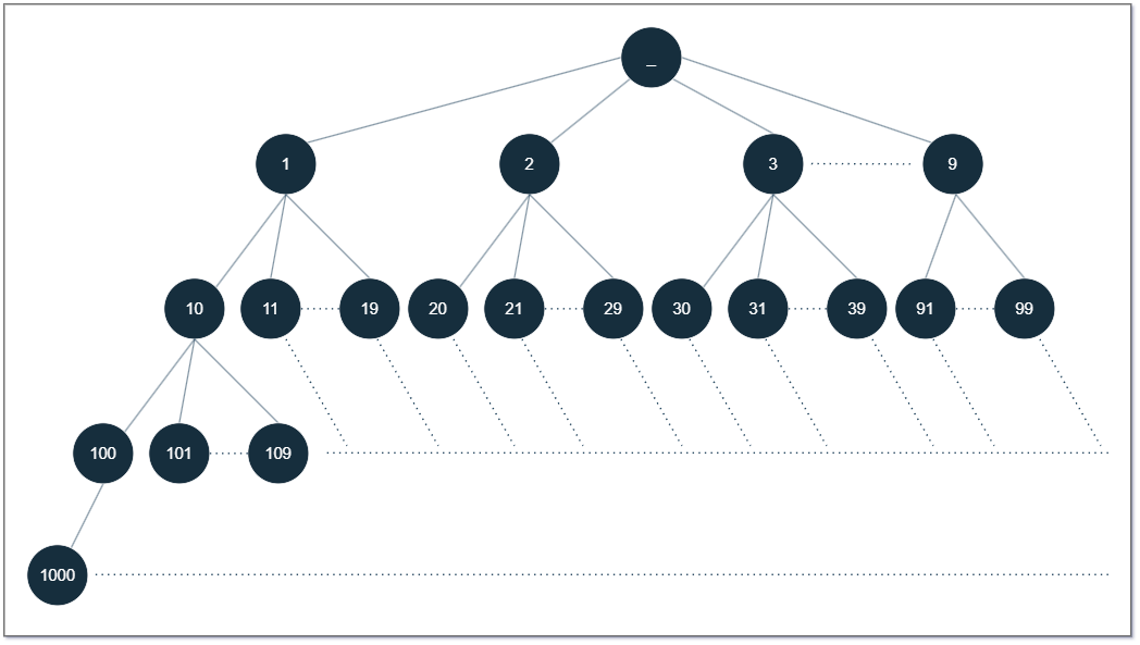
트라이와의 유사성
트라이 구조는 이러한 형태를 지닌다.
depth가 깊어질수록 문자열의 길이가 늘어나고, sibling 간에는 선후관계가 존재한다.
이 점을 차용하여 lex order로 트리를 구성하면 다음과 같다.

여 기서 목표는 k번째 수를 구하는 것인데,
하나하나 노드를 순회하며 세지 않고 서브트리 노드 수를 계산해서 일부 순회를 스킵할 수 있다.
예를들어 n = 11, k = 4 라면 lex order는 [1, 10, 11, 2, 3, 4, 5, 6, 7, 8, 9] 이고 정답은 2인데,
-
/...\
1 ... 9
/ |
10 11
1의 서브트리 노드 수를 구할 수 있다면 굳이 1 하위로는 순회할 필요가 없다는 뜻이다.
서브트리의 노드 수 구하기
// count numbers between two prefixes (ex. 1 ~ 2)
int cnt = calc(cur, cur+1);
public int calc(long s, long e) { // [s, e)
int cnt = 0;
while (s <= n) { // should include n
cnt += Math.min(n+1, e) - s; // ex. 100 ~ 105 is 106 - 100
s *= 10; // child prefix
e *= 10; // child prefix
}
return cnt;
}
calc는 s가 n을 넘기 전까지 계속 각 레벨의 모든 sibling 개수를 합산한다.
다만 같은 레벨이어도 n을 넘어서 합산하면 안되기에 (ex. n이 11이면 같은 레벨의 12, 13, ... 19를 세면 안됨)
n+1과 e 중 더 작은 값을 limit으로 하여 계산한다.
n이 아닌 n+1인 이유는 노드 n까지 합산해야 하기 때문이다.
calc의 시간복잡도는 레벨 당 상수 시간 연산이 들어가기에 이 된다.
메모
- 전체 시간복잡도는 이에용